组织设计就是战斗队形的安排

组织设计就是战斗队形的安排,面对什么样的竞争形势,就应该用什么样的战斗队形。

组织设计也是资源有机的组合与分配,一张详细的组织架构图摆在你的面前,应该把它看成一张资源分配图,这样你就容易把图读活了。

组织设计是从战术层面和效率最大化的角度服务于企业的战略。它首先最直观地体现在资源的不同配置上。把运营涉及的各类资源如人、财、物、产、供、销、信息、物流、研发等,通过静态的分工结构(组织结构)和动态的活动规范(各种运行程序)有秩序地表现出来,从而有力地支持某种战略目的的实现。因此,可以将组织设计简化为这样的思考:战略的意图是什么→实现这个意图我们必须具备什么最重要的能力→要实现这个能力必须匹配什么样的资源→让这些资源得以合理的应用应将组织设计成什么样的结构及匹配什么样的运行程序。

例如,公司的战略意图是要摆脱利润微薄的传统建筑总承包模式,决定进入竞争壁垒更大的PPP领域,发现公司要具备很强的投融资能力,这样的能力则必须通过人才资源和组织的决策资源来解决,因此,公司应成立独立的投融资部门,让这方面的人才集中到这里来,且赋予该部门在组织运行中较大权力及相应配置。组织就是这样设计出来的,假如不需要这方面的能力,当然就没有必要成立这个部门了。

 

下面,就组织设计的流程做概要的阐述。

一、厘清企业战略和价值链

1)企业战略决定组织结构。企业战略在不同发展阶段,必有不同的组织结构与之相适应。例如,在企业初创期,机动地寻找商机存活下来是第一要务,由于此时规模小、组织简单,故采用垂直式组织结构。随着业务深入,经营要素不断丰富, 需要向客户提供更加专业化的服务,于是把相同职能的业务及人员组合起来,设置相应的管理部门和管理职务,职能制组织结构就产生了。如果面临技术产品的快速迭代,或者是需要紧密地与客户保持互动,于是需要把职能与业务组合起来,按项目的方式进行运作,即在同一组织内部,既设置具有纵向报告关系的若干职能部门,又建立具有横向报告关系的若干产品部门,从而形成纵向和横向管理系统相结合的矩阵组织结构。随着规模扩大,企业会采用地域扩展战略,把产品辐射到其他市场,企业经营的灵活性受到阻碍,企业便会采用有较大经营自主权的区域式组织结构。为了应对竞争,企业会垂直整合上下游企业来提高自身竞争力,采用纵向一体化战略,故可能会采用集权职能组织结构。随着企业进入越来越多的领域寻求新的利润增长点,企业会推行多元化战略,与此相适应的便是采用拥有更完备的经营要素和更大经营自主权的分权事业部制组织结构。由此可见,战略决定组织结构,战略重点的转移必将引起组织结构的调整,各部门和岗位在企业中的重要程度则随之做出相应的调整。

2)价值链决定二级组织(部门/ 事业部/ 分子公司)设置。价值链是为实现战略意图做出的交易结构的选择与组合,它反映了在为客户创造价值的过程中,人、财、物、产、供、销、信息、物流、研发等经营要素中,哪些要素是重要的,哪些要素必须由自己拥有,哪些要素应交由外部完成。例如,某企业的价值链如图1-1 所示。

图片1.png

假如企业认为设计的功能必须掌握在自己的手上,并且要做强,那就应该有设计部这样的正式组织,并赋予其明确的职能;假如企业认为设计可以交给合作商, 那么设计这项功能在内部就仅保留一个普通岗位,甚至没有。设计这项能力该不该掌握在自己手上,自然是由企业的战略意图决定的,进而就决定了对哪些经营要素给予更大、更高的资源配置;反之,则弱化。

 

二、绘制组织层级关系图和组织架构图

组织层级关系图要明确企业的内部结构有哪些层次,各层级对应哪些职衔。这个关系不厘清,会给后面的规范化管理带来不必要的麻烦。例如,某企业组织层级关系如图1-2 所示。

图片2.png

组织架构图是用图形的方式描述一个公司由哪些部门/事业部/分子公司构成,并用线条勾勒出隶属关系。例如,某企业组织架构如图1-3 所示。

图片3.png

图形位置摆放的高低通常也是组织层级高低的体现。进行组织设计时,不仅要尊重普遍的认知习惯,还要使含义表达保持一致性,此处不再赘述。

 

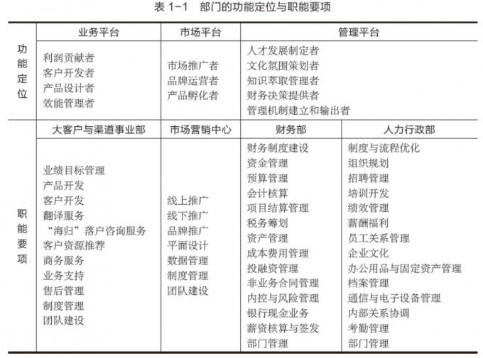
三、确立部门的功能定位与职能要项

这一步要明确而精准地回答该部门的核心贡献是什么、重点有哪些职能,如表1-1 所示。

图片4.png

在这一步中,并不急于深入细节,应先在各部门之间做交叉比对,查漏补缺, 在职能要项上力求精练和精准,经反复讨论无误后,再做详细的职能描述。这是进行组织设计的技巧,如果一开始就深入细节,则很难发现问题。而此处就像是先把框架搭好了,后面的程序则主要是填充和丰富。先慢后快,事半而功倍。

 

四、部门职能描述

职能描述就是对职能要项的进一步阐述,是一组关于做什么、实现什么的描述性句组,如表1-2 所示。

图片5.png

详细的描述技巧在《专注人本 突破绩效》第三节中加以阐述。

 

五、部门内的岗位设置及汇报关系确立

岗位是组织最小的细胞,岗位设置是在专业化和劳动饱和度之间取得平衡:一是一些较专业的工作内容尽可能地由一个岗位来完成,以此确保专业水平;二是这个岗位的工作量相对饱和,以免造成不必要的浪费。岗位设置大体上有以下四种分析办法。

1)组织分析法:这是一个广泛的岗位设计方法如图1-4 所示。首先从整个组织的目标和经营要素出发,设计一个基本的组织模型;然后根据具体的业务流程需要, 设计不同的岗位。

图片6.png

2)关键使命法:重点集中于对组织的成功起关键作用的岗位。

3)流程优化法:根据新的信息系统或新的流程对岗位进行优化。这种方法可以确定新的岗位。

4)标杆对照法:参照行业典型企业的岗位设置进行分析和设计。

汇报关系的确立是基于前述“尽可能地让命令线统一”这一指导原则进行的, 表现方式像绘制组织架构图一样,用图形来直观表现这种关系。

 

 

注:本文摘自三茅人力资源网

声明:凡资讯来源注明为其他媒体来源的信息,均为转载自其他媒体,并不代表本网站赞同其观点,也不代表本网站对其真实性负责。您若对该文章内容有任何疑问或质疑,请立即与石家庄千里马人力资源管理有限公司(www.qlmrl.com)联系,本网站将迅速给您回应并做处理。
电话:400-663-1009

 

 


推荐

  • QQ空间

  • 新浪微博

  • 人人网

  • 豆瓣

取消
技术支持: 梵赛网络
  • 首页
  • 电话
  • 留言
  • 位置